Hello,
In DP1 schema for the DiaSource table raErr is defined as: “Error in right ascension”. It is not explicitly specified whether raErr is the uncertainty at the source position (i.e. if it includes the factor cos(dec) or not).
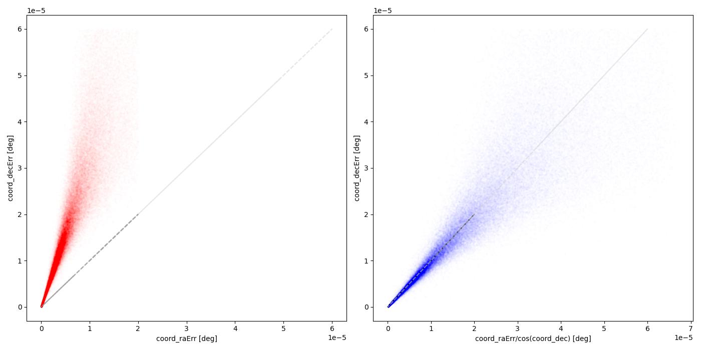
If raErr is the uncertainty at the source position, I expect it to be comparable to decErr. If raErr is to be scaled with declination, I expect it to be generally greater than decErr.
Io order to check if raErr already includes the factor cos(dec), I compared raErr and decErr for a DP1 field at high declination (47 Tuc Globular Cluster RA:6.02, Decl:-72.08) to better see the effect of declination. I checked first DiaSource coordinates error and then the Object table errors. The results are shown below.
47 Tuc
Surprisingly to me raErr seems significantly smaller than decErr (left panels) and appears to be comparable to decErr after being divided by cos(dec) (right panels). This is true both for DiaSource data (upper panels) and Object data (lower panels).
The same effect id visible in the Extended Chandra Deep Field South (ECDFS), but the difference between raErr and decErr is much smaller because of the lower declination (-28.1 deg).
ECDFS
Here the notebook I used to produce the attached plots:
testCoordErrButler.ipynb (675.0 KB)
I do not expect raErr and decErr to be identical, but the difference increasing with declination and the fact that
dividing by cos(dec) the two errors are similar seems strange. Are data ok and these trends are expected? Am I doing something wrong?
Thank you.





